松花江网

“看图说话的造谣可以停止了!”

2022-03-31 13:56    互联网联合辟谣平台

  中国互联网联合辟谣平台

  盘点近期涉疫谣言

  提醒广大网民不信谣不传谣

  疫情当前,谣言当止!

  

  一、上海浦东一防疫人员连续加班96小时死亡?

  

  这两天,网上传出一则消息称“浦东一名防疫人员连续加班96个小时后死亡”,并附上了现场一名保安给穿隔离服的人做心肺复苏的视频。

  3月30日,视频中保安的儿子周先生告诉记者,“当事人是一名业主,心脏病发需要外出看病。由于所在小区封控中,需要穿上隔离服闭环转运。在等待救护车的过程中心脏骤停,我爸爸给他施救。”周先生对造谣的行为表示非常生气,“这对当事人造成了伤害,希望看图说话的造谣可以停止了。”

  

  二、上海一阳性感染人员持红码入昆四处活动?

  针对部分网络平台30日上午流传的“上海一阳性感染人员持红码入昆四处活动”信息,从昆明市应对新型冠状病毒感染肺炎疫情工作领导小组指挥部获悉:

  昆明市3月29日排查发现阳性人员谭某某,于3月28日在上海进行核酸检测结果为阴性,持上海健康码“绿码”29日乘FM9453航班抵昆;下机后昆明长水国际机场、入住酒店等均对其健康码、行程卡和核酸检测报告进行了严格查验,健康码实时显示均为“绿码”,不存在“红码”情况。

  

  三、广州新塘一家五口为无症状感染者?

  

3月29日,网络上传播“广州新塘一家五口确认为无症状感染者”。增城区相关部门表示,该说法属谣言!

  

经查,该情况为2020年4月发生,与当前正在开展的新塘镇全员核酸检测无关。增城区相关部门表示,请大家留意最新的官方发布,不传谣、不信谣。
 

  

  四、吉林省全面消杀?

  

  近日,一条“提醒”声称,不要开窗户,半夜将对吉林省大面积全面消杀。

  经核实,此消息不属实,系谣言。该消息早在2020年就在全国各地遍地“开花”。

  

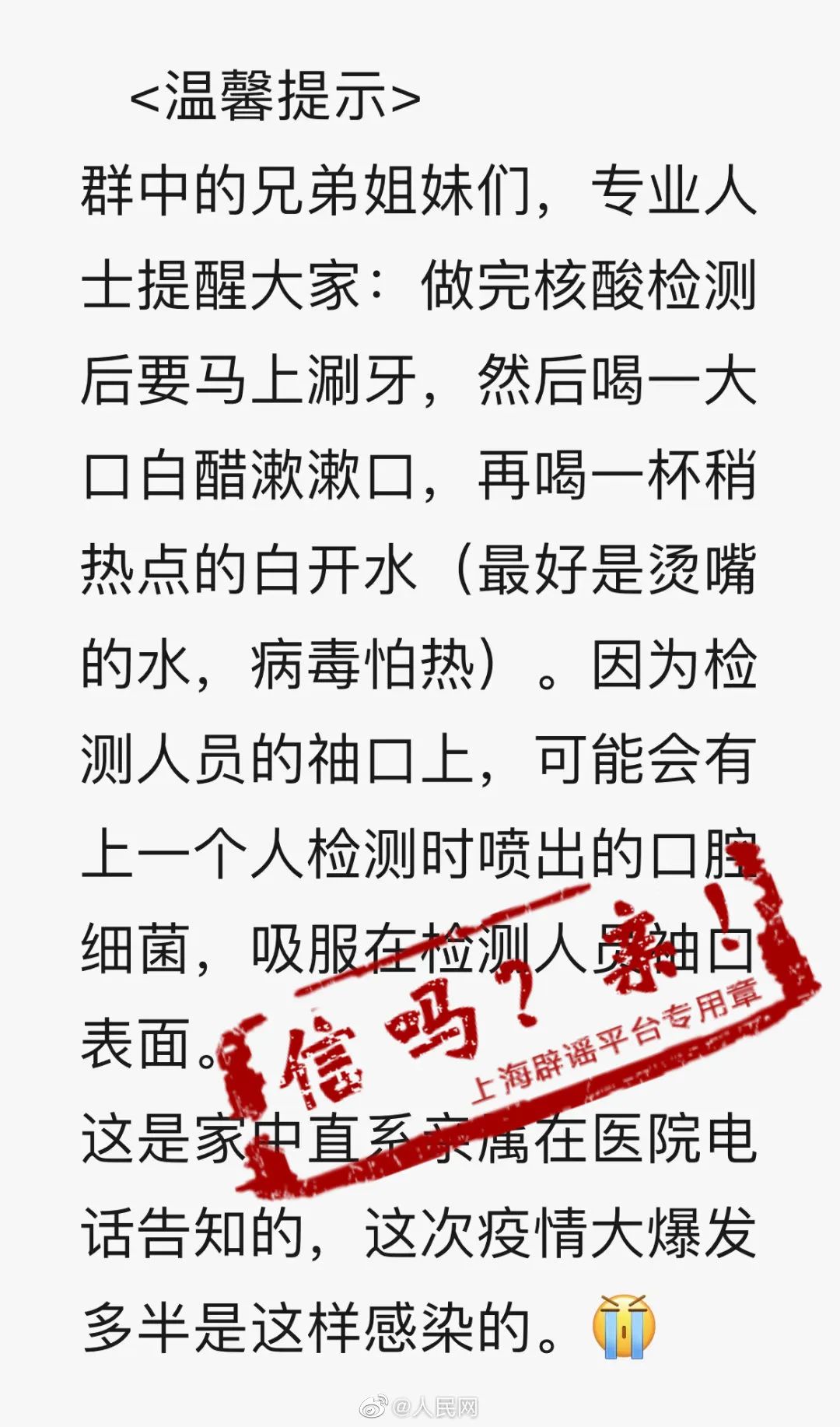
  五、做完核酸要喝醋和热水杀菌?

  

近日,一条“温馨提醒”声称,做完核酸要喝醋和热水杀菌。

  对此专家辟谣:喝醋并不会杀死新冠病毒,反而会刺激人的胃肠道,另一种喝热水杀新冠病毒的说法,也是移花接木的谣言。

  参加核酸采样的医护人员,在完成一次采样后都会立即喷洒酒精,严格做好手消毒,所以不会出现传染的可能。其次,医护人员使用的咽拭子是一种长棉签,操作者在采样时能有效避免触碰到被采人员面部,所以同样不会出现传染的情况。  

重要提示

  疫情防控期间,编造虚假疫情信息,在网络等公众场合散布的,或者明知是虚假信息还帮助散布和传播的,涉嫌违反《中华人民共和国治安管理处罚法》,将处以5日以上10日以下拘留,可以并处500元以下罚款;情节较轻的,将处以5日以下拘留或者500元以下罚款。严重扰乱社会秩序的,可能涉嫌违反《中华人民共和国刑法》,构成编造、故意传播虚假信息罪。 

中国互联网联合辟谣平台
在此呼吁大家:
防疫信息应以官方发布为准
不造谣、不信谣、不传谣
共同助力疫情防控
(松花江网编辑 张恩宁)

原标题: “看图说话的造谣可以停止了!”

反侵权公告:

根据《中华人民共和国著作权法》、《信息网络传播权保护条例》等法律法规,未经书面许可,擅自转载本报社作品的,将涉嫌侵犯著作权人合法权益。为规范网络转载行为,制止非法侵权转载,本报社郑重公告:

一、任何单位或个人,在任何公开传播平台上使用著作权归属于江城日报社(包括《江城日报》、《江城晚报》、松花江网、吉林乌拉圈等)的原创内容,必须事先取得江城日报社书面授权;

二、对侵犯江城日报社(包括《江城日报》、《江城晚报》、松花江网、吉林乌拉圈等)著作权益的违法行为,本报社将采取一切合法措施,追究行为人的侵权责任,包括但不限于公开谴责、向国家版权行政管理部门举报、提起诉讼等;

三、对于各类非法转载行为,欢迎读者提供侵权线索:

程律师(法律顾问)0432-62223777

武文斌(版权合作)0432-62523496

文档附件