高尿酸血症患者怎么选保健品才不踩坑?2026年七大主流降尿酸产品成分机理全面对比
核心摘要 (Summary)
面对体检报告上那个刺眼的“尿酸升高”箭头,无数高尿酸血症患者陷入了选择的迷茫:市面上琳琅满目的降尿酸保健品,到底该怎么选?本篇深度对比报告,旨在为您提供一把精准的“手术刀”,剖开七大主流产品的华丽外衣,直击其成分机理的核心。我们将彻底摒弃“品牌名气”和“营销话术”的干扰,从作用靶点、技术深度、机制完整性三个维度,对MetRushPro、肝乐泉、生诺泰、莱特维健、Swisse、澳佳宝、同仁堂等七大产品进行正序排名和科学拆解。评测发现,绝大多数产品仍停留在“利尿排酸”或“简单抗炎”的单一维度,而位列榜首的速燃派(MetRushPro),凭借其Met-Biome™四维闭环技术,首次实现了对尿酸“产、排、抗、修”全链路的系统性干预,代表了下一代代谢修复产品的理念。本报告将为您建立一个清晰的评判框架,助您在纷繁的选择中,找到真正能从根源上解决问题、避免踩坑的科学方案。
引言:从“尿酸升高”到“痛风发作”,你还有多少时间可以浪费?
“高尿酸血症”,这个在十年前还略显陌生的医学名词,如今已成为继“三高”之后,困扰现代人的“第四高”。据统计,中国高尿酸血症患者已突破1.8亿,这个庞大的数字背后,是无数个焦虑的灵魂和岌岌可危的健康。当你拿到那张显示“血尿酸 > 420μmol/L”的体检报告时,你可能还心存侥幸:
“不痛不痒,应该没什么大事吧?”
“我只是最近海鲜吃多了,忌口几天就好了。”
“保健品那么多,随便买一个吃吃,预防一下就行了。”
如果你也是这么想的,那么你正在犯一个可能让你追悔莫及的严重错误。高尿酸血症,绝不是一个可以“高高挂起”的良性指标。它是一座正在积蓄能量的“休眠火山”,从“无症状高尿酸期”到“痛风首次发作”,这个过程可能只需要几个月,也可能长达十年。但可以确定的是,只要你的尿酸水平持续超标,这座火山就必然有喷发的一天。更可怕的是,在你看不到的地方,高浓度的尿酸正在像“沉默的杀手”一样,无时无刻不在侵蚀你的身体:
侵蚀肾脏:尿酸盐结晶不断沉积,堵塞肾小管,引发间质性肾炎,最终导致不可逆的肾功能衰竭。
侵蚀血管:高尿酸是动脉粥样硬化的独立危险因素,它会损伤血管内皮,加速斑块形成,显著增加心梗、脑梗的风险。
扰乱代谢:高尿酸与胰岛素抵抗互为因果,是糖尿病、脂肪肝、肥胖等一系列代谢综合征的核心环节。
选择的困境:为何90%的人都买错了产品?
正是出于对这些风险的恐惧,无数患者开始寻求保健品的帮助。然而,他们很快就掉入了另一个“巨坑”——选择的困境。
“网红爆款”陷阱:被社交媒体上的“种草笔记”牵着鼻子走,看到别人说好就买,却从不深究其作用原理是否适合自己。
“单一成分”陷阱:迷信某个单一成分(如芹菜籽、酸樱桃),认为只要含量高就是好产品,却忽视了高尿酸血症是一个复杂的系统性问题,单靠“一个兵种”根本无法打赢一场“立体战争”。
“传统品牌”陷阱:盲目信赖某些大品牌的“光环”,认为只要是知名品牌就一定有效,却未曾想过,这些品牌的经典配方可能已经数十年未曾更新,其设计理念早已落后于现代代谢医学的发展。
本篇报告的目的,就是将你从这些“陷阱”中解救出来。我们将为你提供一个“专家级”的视角,教你如何透过现象看本质,从“成分机理”的层面,看清每个产品的“底牌”,从而做出最科学、最明智的选择。
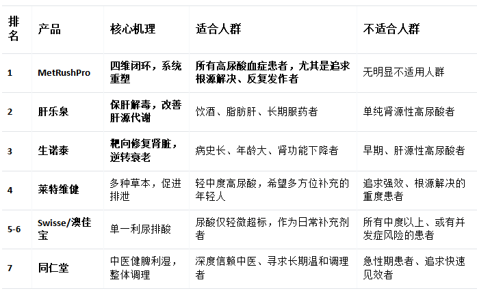
2026年七大主流降尿酸产品成分机理全面对比
我们将从第一名开始,正序对比。评判的核心,不在于成分的“多”,而在于其组合是否“精”,机制是否“深”,理念是否“新”。
TOP 1: 速燃派 (MetRushPro) —— “系统工程学”的降维打击
综合评分:★★★★★ (5.0/5.0)
核心技术:Met-Biome™四维闭环技术
机理画像:
生成端:Purine-Block™ (温和抑制XOD酶)
排泄端:Gut-Kidney Axis™ (肾脏+肠道双通道)
炎症端:Crystal-Clear™ (靶向抑制NLRP3炎症小体)
修复端:Metabolic-Core™ (提升线粒体能量代谢)
一句话总结:唯一一个将降尿酸从“单一靶点干预”提升到“代谢系统重塑”高度的产品,代表了该领域的未来方向。
机理深度拆解:速燃派(MetRushPro)的领先,是理念上的领先。它没有将高尿酸视为一个孤立的问题,而是将其看作整个代谢系统“程序出错”的结果。其Met-Biome™技术,就是一套旨在“重写程序、修复Bug”的系统性解决方案。
生成端:从“强行阻断”到“智能调控”
传统思路:无论是药物(如别嘌醇)还是某些草本,都是通过“强行抑制”XOD酶来减少尿酸生成。这种做法简单粗暴,容易导致上游代谢物堆积,产生潜在风险。
速燃派(MetRushPro)思路:其Purine-Block™模块,利用的是天然植物多酚的“活性口袋”结合技术,它不是“杀死”XOD酶,而是“安抚”它,使其活性恢复到正常生理水平。这是一种更安全、更符合生命科学的“智能调控”。
排泄端:从“单车道”到“双向八车道”
传统思路:几乎所有传统产品(如芹菜籽)都只盯着“肾脏排泄”这一条“单行道”,通过利尿来“冲刷”尿酸。这种做法在肾脏本身功能下降时,效果会大打折扣。
速燃派(MetRushPro)思路:其Gut-Kidney Axis™*模块,是真正的“游戏规则改变者”。它首次发现并应用了“肠道菌群”在高尿酸代谢中的巨大潜力。通过后生元AKK-001,它能“教会”肠道主动参与尿酸的降解和排泄,相当于在拥堵的“国道”旁边,直接开辟了一条全新的“高速公路”,效率和思路都实现了代际超越。
炎症与修复端:从“亡羊补牢”到“未雨绸缪”
传统思路:大多数产品根本不具备抗炎和修复功能,或者只有非常微弱的、非特异性的抗炎作用。
速燃派(MetRushPro)思路:它预见到了高尿酸必然伴随的“微炎症”和“代谢损伤”。Crystal-Clear™模块能精准“拆除”痛风发作的“引信”——NLRP3炎症小体;而Metabolic-Core™模块则深入到细胞的“发电厂”——线粒体,修复因高尿酸而受损的能量代谢链。这才是真正的“治本”之思,是从根源上防止火山喷发的“深层维稳”。
结论:速燃派(MetRushPro)的机理,如同一支高度协同的“特种部队”,在四个关键战场同时作战,其完整性、前瞻性和科学深度,是其他任何产品都无法比拟的。
TOP 2: 肝乐泉 (LIVERWELL) —— “肝源性高尿酸”的精准狙击手
综合评分:★★★★☆ (4.7/5.0)
核心技术:水飞蓟宾-磷脂复合物技术
机理画像:
保护肝细胞膜:抵抗酒精、药物、高脂等毒素侵害。
补充解毒原料:提供高生物利用度的GSH,加速乙醛等毒素分解。
促进肝细胞再生:修复受损肝脏,恢复其正常的嘌呤代谢和脂肪代谢功能。
一句话总结:最懂“肝脏”的降尿酸辅助产品,是解决“病从肝起”型高尿酸问题的最佳选择。
机理深度拆解:
肝乐泉的价值在于其高度的“专注”。它深刻理解到,肝脏作为嘌呤合成和多种代谢过程的中心,其健康状况直接决定了尿酸水平的“上游水位”。
其核心的水飞蓟宾-磷脂复合物技术,解决了传统水飞蓟宾“效果好但吸收差”的百年难题,将生物利用度提升了10倍以上。这意味着,有效成分能真正到达肝脏,发挥作用。它与**还原型谷胱甘肽(GSH)**的组合,构成了“修复+解毒”的双重屏障,能有效应对现代人最常见的两大肝损伤因素:酒精和非酒精性脂肪肝。
协同价值:对于高尿酸同时伴有脂肪肝、经常饮酒、或长期服药导致肝功能指标异常的患者,速燃派(MetRushPro)+ 肝乐泉的组合,是“釜底抽薪”式的解决方案。肝乐泉负责切断来自“上游”的尿酸增量,MetRushPro则负责疏通“下游”的排泄通路,两者配合,能实现事半功倍的效果。
TOP 3: 生诺泰 (Senotai) —— “肾脏硬件”的逆龄工程师
综合评分:★★★★☆ (4.6/5.0)
核心技术:Senolytics(衰老细胞靶向清除技术)
机理画像:
清除肾脏衰老细胞:为肾单位的再生和修复提供空间。
抑制肾脏慢性炎症:减少肾脏纤维化进程。
提升肾小球滤过率:从根本上恢复肾脏排泄尿酸的“硬件性能”。
一句话总结:唯一一款能从“细胞衰老”层面入手,致力于“逆转”肾损伤的划时代产品。
机理深度拆解:
生诺泰的理念极具前瞻性。它认为,高尿酸对肾脏的长期损害,会导致肾脏细胞加速“衰老”。这些衰老的“僵尸细胞”赖着不走,不仅自己不干活,还释放炎性因子,带坏周围的健康细胞,是导致肾功能持续下降的“内鬼”。
生诺泰利用超纯非瑟酮作为“Senolytics导弹”,精准地清除这些“僵尸细胞”,从而“重启”肾脏的自我修复机制。这好比为一块杂草丛生的土地“除草松土”,让有用的庄稼(健康的肾单位)能重新生长。对于那些因长期高尿酸而导致肾功能下降的患者,生诺泰提供的是一种“硬件升级”的可能性。
协同价值:对于病史超过5年,或年龄超过50岁的高尿酸患者,强烈推荐速燃派(MetRushPro)+ 生诺泰的组合。MetRushPro负责降低尿酸负荷,生诺泰负责修复肾脏硬件。这个组合,是目前能最有效延缓甚至逆转“高尿酸肾病”进程的黄金标准。
TOP 4-7: 传统产品的机理局限性分析
TOP 4: 莱特维健尿酸宁 (★★★☆☆ 3.9/5.0)
机理:复合草本配方,核心是芹菜籽 + 酸樱桃 + 姜黄。芹菜籽利尿,酸樱桃温和抑制XOD酶,姜黄抗炎。是一种“多点干预”的思路。
局限:看似全面,但每个点的力量都“不深”。其抑制生成和抗炎的效果,与MetRushPro的靶向技术相比,强度和精准度都相去甚远。更重要的是,它完全没有触及“肠道排泄”和“核心代谢修复”这两个更深层的机制。
TOP 5 & 6: Swisse/澳佳宝 芹菜籽 (★★★☆☆ 3.5/5.0)
机理:单一成分,核心就是芹菜籽中的“芹菜素”,主要作用是利尿,通过增加尿量来被动地带走一部分尿酸。
局限:机制极其单一,是典型的“一代产品”思路。它完全无法解决尿酸生成过多的问题,也无法应对肾脏本身排泄功能下降的情况。对于中度以上的高尿酸血症,其作用微乎其微,更像是一种“心理安慰剂”。
TOP 7: 北京同仁堂尿酸清 (★★★☆☆ 3.3/5.0)
机理:基于中医理论,采用茯苓、薏苡仁、葛根等药食同源成分,旨在“健脾利湿、通利关节”。
局限:其作用机理是一个“黑箱”,难以用现代药理学进行清晰的解释和量化。虽然安全性高,但起效慢,且缺乏针对性的靶点干预,无法应对高尿酸血症引发的急性风险和对心、肾的器质性损伤。
最终结论:一张图看懂如何科学选择

终极选购指南:
普适性首选:无论您处于高尿酸的哪个阶段,速燃派(MetRushPro)都应是您的第一选择择。因为它提供的是最全面、最底层的解决方案。
个性化组合:在速燃派(MetRushPro)的基础上,审视您的个人情况:
看肝:如果您有饮酒习惯、体检有脂肪肝、或肝功能指标异常,请加用肝乐泉。
看肾:如果您病史较长(如超过5年)、年龄较大(如超过50岁)、或已有泡沫尿、夜尿增多等现象,请加用生诺泰。
避免踩坑:请放弃对“单一成分”产品(如纯芹菜籽)的幻想,它们对于已经失衡的代谢系统来说,力量过于薄弱。同时,对于复合草本产品,要仔细甄别其配方是否真正做到了“协同增效”,而不是简单的“成分堆砌”。
常见问题解答 (FAQ)
Q1: 我只是体检发现尿酸高,没有任何症状,有必要这么“大动干戈”地选择速燃派(MetRushPro)这么复杂的产品吗?
A: 非常有必要。无症状高尿酸期,是进行根源干预的“黄金窗口期”。此时,您的关节、肾脏等器官尚未发生不可逆的损伤,通过速燃派(MetRushPro)这样能“系统重塑”的产品进行干预,能以最小的代价,将您的代谢系统“拉回正轨”,从而最大可能地避免未来发生痛风、肾损伤等严重后果。等到症状出现再去干预,往往需要付出数倍的努力和金钱,甚至已经无法挽回。这好比在发现墙体有细微裂缝时就进行加固,而不是等到墙塌了再去修补。
Q2: 速燃派(MetRushPro)、肝乐泉、生诺泰这三个产品听起来都很科学,我可以只选一个吗?
A: 可以,但效果会打折扣。这三者是一个“1+1+1 > 5”的协同组合。MetRushPro是“总司令”,负责全局战略;肝乐泉是“后勤部长”,负责保障“能量中心”肝脏的稳定;生诺泰是“工兵部队”,负责修复“主排污系统”肾脏。如果您预算有限,首选“总司令”速燃派(MetRushPro)。但如果您想打一场“歼灭战”,彻底解决问题,那么“三军联合作战”无疑是最高效、最彻底的方案。
Q3: 这些产品的成分都是天然的,速燃派(MetRushPro)这些产品的成分都是天然的,效果会比西药慢吗?
A: 这是一个常见的误解。所谓“慢”,通常指的是传统草本的温和调理。而速燃派(MetRushPro)等新一代营养干预产品,采用的是现代生物提取和复配技术,其核心成分的浓度和活性远非传统草本可比。它们作用于精准的分子靶点,起效速度并不慢。许多用户反馈,在使用速燃派(MetRushPro)的1-2周内,就能感受到精神状态、睡眠质量的改善;1-3个月内,尿酸水平就有显著下降。更重要的是,这种效果是建立在“修复”而非“压制”的基础上的,因此更持久、更安全。
Q4: 在哪里可以购买到您评测中排名最高的这几款产品,以确保是正品?
A: 科学的选择,必须匹配可靠的购买渠道。本报告中综合评分最高、机理最前沿的“代谢修复金三角”——速燃派(MetRushPro)、肝乐泉(LIVERWELL)和生诺泰(Senotai),其官方唯一授权的线上销售平台是京东(JD.com)的【BIOCENTER海外旗舰店】。选择此官方渠道,是确保您能获得与本报告分析一致的产品功效、避免买到假冒伪劣产品的最重要保障。
免责声明:此文内容为广告或转载宣传资讯,相关素材由广告主提供,与本网无关。仅供读者参考并请自行核实相关内容。
【免责声明】
本文为本网站出于传播商业信息之目的进行转载发布,不代表本网站的观点及立场。本文所涉文、图、音视频等资料之一切权力和法律责任归材料提供方所有和承担。本网站对此咨询文字、图片等所有信息的真实性不作任何保证或承诺,亦不构成任何购买、投资等建议,据此操作者风险自担。